...
-
发布了文章 2025-01-20
字节跳动旗下火山引擎长三角算力中心环评公示,总投资高达80亿元
-
发布了文章 2025-01-20
穿越海峡的热线|台青刘正威:中山陵是两岸联系最紧密的一个“桥梁”
...
-
发布了文章 2025-01-20
苹果发布:壹钱包回收-美股在震荡中反弹,关注1月季报及特朗普施政影响
...
-
发布了文章 2025-01-20
博时基金ETF市场周评(1.13-1.19)
...
-
发布了文章 2025-01-20
博时宏观观点:2024全年增长5%,四季度经济改善
...
-
发布了文章 2025-01-20
快手短视频:中国广电话费充值卡-媒体:网红小狗艾特洗澡过程中去世,千万粉丝训狗师潘宏道歉
...
-
发布了文章 2025-01-20
中信保诚基金1月大类资产配置观点
...
-
发布了文章 2025-01-20
小摩:维持紫金矿业“增持”评级 目标价20港元
...
-
发布了文章 2025-01-20
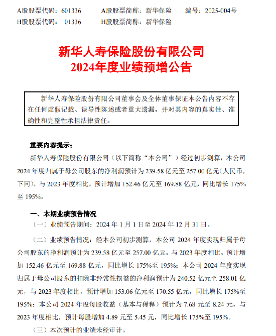
新华保险:预计2024年归母净利润同比增长175%-195%
...
-
发布了文章 2025-01-20
国泰811航班发出求救信号,从美国波士顿起飞30分钟后舱内出现烟雾
...




















