...
-
发布了文章 2026-02-03
人大代表季昕华:建议加快上海太空算力技术研究和产业布局|上海两会
-
发布了文章 2026-02-03
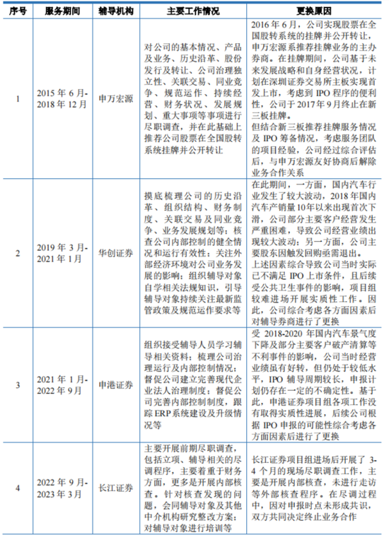
十年三闯IPO,五年四换保荐人,四次对赌三失败!双英集团:转战北交所,再秀新财技
...
-
发布了文章 2026-02-03
大江奔腾,激荡发展新动能(大数据观察)
...
-
发布了文章 2026-02-03
微博:平和堂购物卡回收-30多个概念加持下的汤姆猫:年度研发开支不足2亿、3年亏损近30亿、创收主要靠游戏页面广告
...
-
发布了文章 2026-02-03
和讯新闻:中石油加油卡-违法违规收集使用个人信息!72款App被通报
...
-
发布了文章 2026-02-03
世创电子初步业绩超预期 预警2026年市场表现疲软
...
-
发布了文章 2026-02-03
十四届全国政协人口资源环境委员会原副主任李微微一审被判无期
...
-
发布了文章 2026-02-03
2025年新能源车险保费增长33.88%,理想MEGA新车保费过万
...
-
发布了文章 2026-02-03
追觅创始人俞浩:未来20年,推动人类生产力提高100倍,推动人类总财富增长100倍
...
-
发布了文章 2026-02-03
鲁中晨报:糖果宏卡回收-美国中期选举两党筹款差距明显,马斯克又“定投”了多少?
...



























