每经编辑|张锦河
据央视新闻,记者从今天(16日)下午市场监管总局召开的新闻发布会上了解到,《直播电商经营者落实食品安全主体责任监督管理规定》正式发布,将在今年3月20日正式实施。《规定》将直播电商平台经营者、直播间运营者、直播营销人员、直播营销人员服务机构全部纳入了监管的范畴。
平台作为直播电商活动的重要载体,是食品安全风险防控的关键环节。《规定》提出了一系列创新性的举措,对平台明确了刚性的要求。

《规定》明确,平台需要对直播间运营者的主体资质、食品经营许可或备案信息进行核验登记,建立档案并且每六个月更新一次;对于首次开展食品直播的营销人员,必须核验身份信息并组织食品安全培训,必须杜绝“无资质直播”“无培训上岗”的现象出现。
《规定》要求,平台必须结合食品类别、交易规模和风险状况,制定《食品安全风险管控清单》,将直播间运营者资质、禁售食品排查、直播行为规范等,作为重点管控内容;建立“智能监测、排查调度、快速处置”的工作机制,通过技术监测、实时巡查等方式,主动识别风险,即时推送风险提示。
《规定》强调,平台必须明确食品安全管理机构,配备与平台交易规模相适应的食品安全总监、食品安全员,并且明确其岗位职责;平台主要负责人每个月还需要组织召开食品安全调度会,确保风险问题及时解决。
《规定》要求,平台发现食品安全违法行为后,必须立即制止并且报告监管部门,同时根据违法情节,采取警示、限制流量、暂停直播、关闭账号、列入黑名单等处置措施;平台接到监管部门通报后,必须及时落实相应的管控要求,坚决杜绝“以罚代管”“放任不管”。
市场监管总局有关负责人表示,新出台的《规定》,向社会释放出一个鲜明的监管信号:不管是直播间里的货,还是直播间里的人,平台都必须得管;具体管什么、怎么管,平台必须按照“规定动作”要求,不打折扣做到位。否则,一旦出了问题,平台就要负责到底。只有这样,才能确保平台责任从“被动应对”向“主动防控”转变,进而切实筑牢直播间食品安全的第一道防线。
《直播电商经营者落实食品安全主体责任监督管理规定》主要是针对监管实践中最突出、消费者反映最强烈的三大痛点:
《规定》明确了两大核心禁止要求:
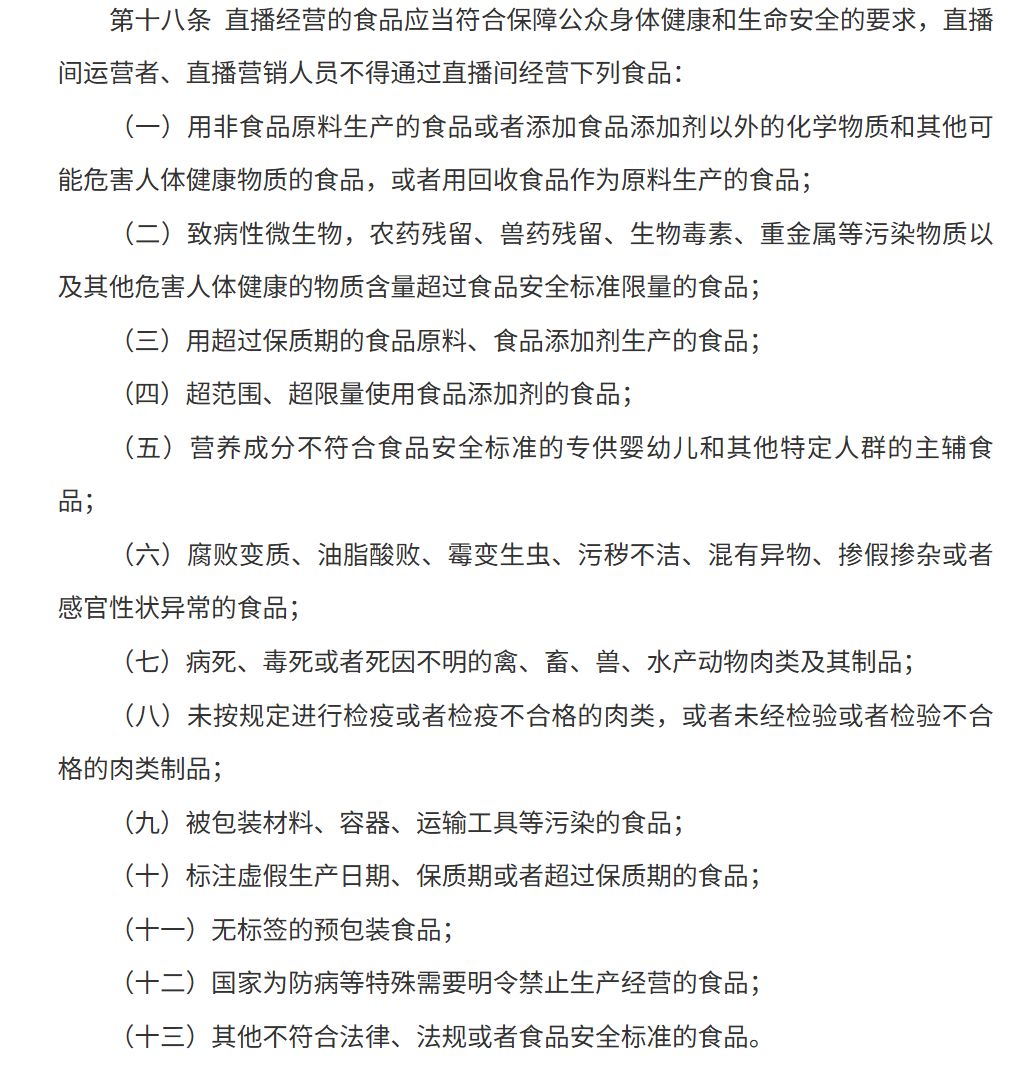
一、明确13类直播间禁售食品,切实保障公众身体健康和生命安全。包括:
这些规定直接回应了消费者最关心的食品安全底线问题,为直播间食品划定“红线”。

二、细化10项直播行为禁令,重点解决虚假宣传和误导消费等问题。包括:
这些规定针对直播间“滤镜带货”“夸大宣传”、混淆特殊食品与普通食品等乱象,为食品直播行为明确“底线”。
这些禁止性规定既细化了食品安全法的原则要求,又针对直播电商的传播特点明确了具体要求,通过划定“红线”,明确“底线”,让食品直播行为更加规范,让消费者的知情权和选择权得到更好地保障。
每日经济新闻综合央视新闻
封面图片来源:图片来源:每日经济新闻 资料图

