
“13连板”明日复牌。
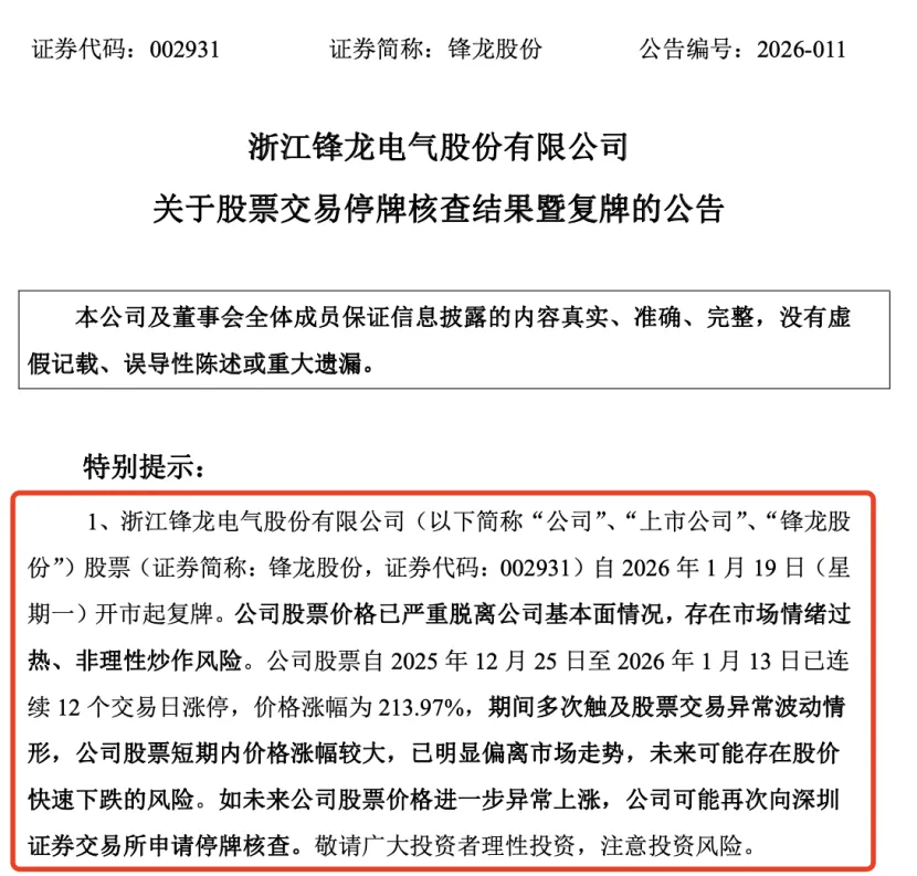
今日(1月18日),锋龙股份公告称,公司股票自1月19日开市起复牌。公司股票价格已严重脱离公司基本面情况,存在市场情绪过热、非理性炒作风险。回顾此前,2025年12月17日至2026年1月13日期间,锋龙股份连续录得13个涨停,价格涨幅超245%。
有分析指出,锋龙股份股价近期暴涨的导火索是,有“人形第一股”之称的优必选将入主该公司。锋龙股份在公告中表示,优必选已将约1亿元(相当于本次要约收购所需最高资金总额的20%)存入指定账户,作为本次要约收购的履约保证金。
与此同时,优必选也传来一则利好消息。优必选18日发文称,欧洲航空巨头空中客车公司与优必选签署人形机器人服务协议,空中客车已采购优必选最新款工业版人形机器人Walker S2用于其制造工厂。
锋龙股份公告:明日复牌
1月18日,锋龙股份发布公告称,公司股票自2026年1月19日(星期一)开市起复牌。

锋龙股份在公告中指出,公司股票短期内价格涨幅较大,已明显偏离市场走势,公司股票价格已严重脱离公司基本面情况,存在市场情绪过热、非理性炒作风险。未来可能存在股价快速下跌的风险。如未来公司股票价格进一步异常上涨,公司可能再次向深交所申请停牌核查。
锋龙股份称,公司主营业务为园林机械零部件、汽车零部件和液压零部件的研发、生产和销售,截至目前未发生重大变化。2023年、2024年度归属于上市公司股东的净利润分别为-704.02万元、459.29万元。截至1月13日,公司的静态市盈率达2939.63,市净率达14.21,均显著高于行业平均水平。
锋龙股份股票于1月14日开市起停牌核查。停牌期间,公司就股票交易波动情况进行了核查。目前,相关核查工作已完成,经公司向深交所申请,公司股票自1月19日起复牌。
此外,锋龙股份还在公告中披露了控制权变更事项的进展。2025年12月24日,锋龙股份的控股股东、实控人及其一致行动人与优必选签署了股份转让协议,相关交易完成后,公司控制权将发生变更。截至公告披露日,优必选已将100826800元存入指定账户,作为本次要约收购的履约保证金。本次交易尚需履行优必选股东会审批和香港联合交易所对优必选本次交易事项的审阅程序、深交所就本次股份转让的合规性审核、中国证券登记结算有限责任公司办理股份过户登记手续及其他必要的程序等。目前上述程序均未履行完毕,本次交易的完成尚存在不确定性。
锋龙股份强调,未来36个月内,优必选不存在通过上市公司重组上市的计划或安排;未来12个月内,优必选不存在资产重组计划。截至目前,优必选不存在资产注入计划。上市公司与优必选及其关联方的生产经营、核心技术发展等各自独立。

优必选:与空中客车达成合作
据优必选科技公众号1月18日消息,日前,欧洲航空巨头空中客车公司与优必选签署人形机器人服务协议。空中客车已采购优必选最新款工业版人形机器人Walker S2用于其制造工厂,未来双方将共同拓展人形机器人在航空制造场景的应用落地。
优必选方面称,本次与空中客车达成合作,意味着优必选继去年与美国半导体巨头德州仪器形成战略合作后,已逐步将人形机器人在中国工业场景的应用进一步拓展至全球航空制造、汽车制造、3C电子制造、智慧物流、半导体制造五大场景。人形机器人作为新质生产力的产业应用价值得到进一步延展。
2025年,优必选人形机器人订单总金额超14亿元领衔全球。2026年,优必选工业人形机器人的产能将达到万台规模。除中国本土市场外,优必选也开始逐步将人形机器人拓展至欧美等海外制造市场。
回顾此前,优必选去年7月宣布,推出面向智能制造场景的全尺寸工业人形机器人Walker S2,通过迭代的群脑网络2.0(BrainNet 2.0),搭载自研的全球首个专用于工业人形机器人本体的智能体技术Co-Agent。
据介绍,Walker S2身1.76米,可完美复现拟人步态行走与精细操作能力,集成第四代工业级灵巧手与仿生手臂,其灵巧手采用类人尺寸设计,可实现亚毫米级的精细操作,且耐久性经测试超过8万次;仿生手臂采用全中空结构与集成走线设计,支持自主换电等高难度动作。
同时,Walker S2也实现了国内首个头部采用纯RGB双目视觉方案,“类人眼”双目立体视觉感知能力有效提升人形机器人对工厂环境的适应性;52自由度的仿生躯体配合第四代灵巧手,可在0—1.8米全空间范围内完成15公斤负载搬运及162腰部灵活转动。
Walker S2采用高功率高扭矩腰关节设计及动态平衡算法,可在0—1.8米全空间范围内稳定搬运15公斤重物,并完成灵活摸地、极限下蹲、远距离抓取及162腰部灵活转动等高难度动作。
该机器人全球首次实现自主换电,搭载双电池同充同放、标准化电池仓快换、双臂协同精准换电等技术,可实现724小时不间断作业。
(文章来源:券商中国)
