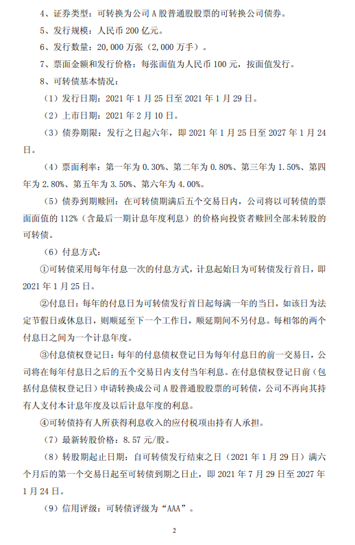
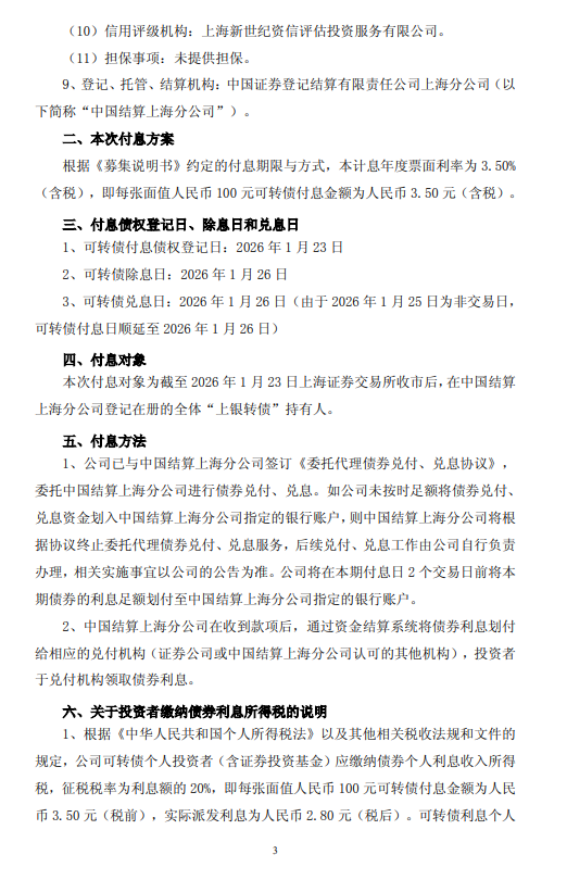
1月19日金融一线消息,公告,公司于 2021 年 1 月 25 日公开发行的 200 亿元 A 股可转换公司债券(以下简称“可转债”“本期债券”)将于 2026 年 1 月 26 日开始支付自2025 年1 月25日至 2026 年 1 月 24 日期间的利息。
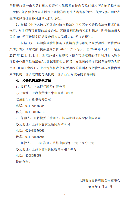
根据《募集说明书》约定的付息期限与方式,本计息年度票面利率为3.50%(含税),即每张面值人民币 100 元可转债付息金额为人民币3.50 元(含税)。
付息债权登记日为2026年1月23日,除息日及兑息日均为2026年1月26日(原定付息日1月25日为非交易日,故顺延)。
本次付息对象为截至 2026 年 1 月 23 日上海证券交易所收市后,在中国结算上海分公司登记在册的全体“”持有人。





