2026年首家主动退市的上市公司来了。
1月20日,公告称,公司拟以股东会决议方式主动撤回A股股票在上交所的上市交易,并申请股票进入全国中小企业股份转让系统退市板块继续交易。公司股票于1月21日(明日)开市起停牌。德邦股份或将成为2026年A股首家主动退市的上市公司。
根据公告,德邦股份退市并非因经营困难,而是京东集团兑现解决京东物流与德邦股份同业竞争的承诺。早在2022年,京东集团收购德邦股份时,曾承诺解决与京东物流的同业竞争问题。
值得一提的是,在宣布主动退市的同时,德邦股份为投资者提供了现金选择权,行权价定为19元/股,较当时的股票价格(14.04元/股)溢价达35.33%。受此影响,德邦股份复牌后持续大涨,连续斩获3个“一字”涨停,1月14日至20日期间,其股价累计涨幅达34.26%。

德邦股份:终止上市
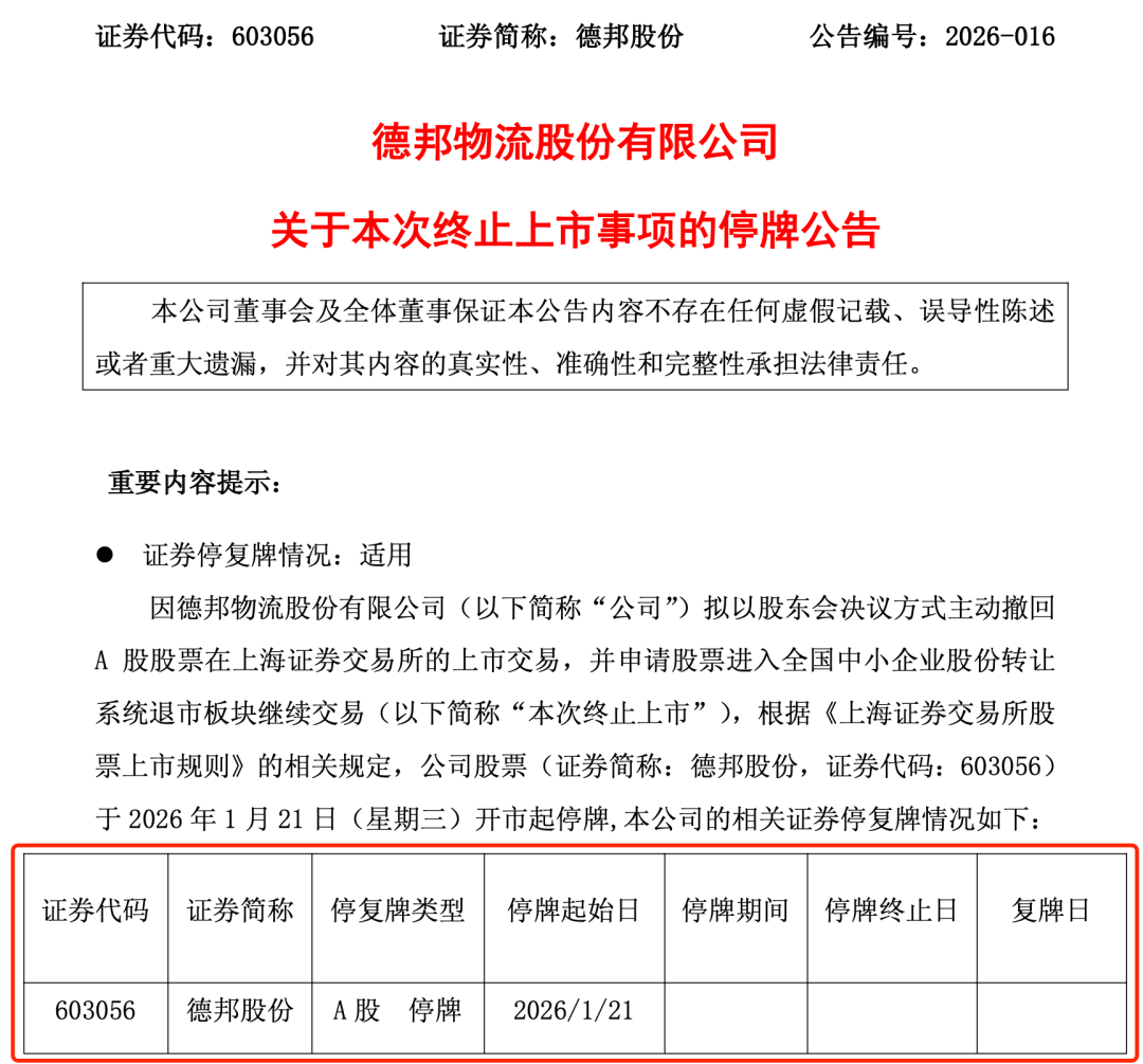
1月20日晚间,德邦股份发布公告称,公司拟以股东会决议方式主动撤回A股股票在上交所的上市交易,并申请股票进入全国中小企业股份转让系统退市板块继续交易。
德邦股份表示,根据《上海证券交易所股票上市规则》相关规定,公司股票将于2026年1月21日(星期三)开市起停牌。公司审议本次终止上市事项的2026年第一次临时股东会的股权登记日为2026年1月20日(星期二)。公司股票将于股权登记日的次一交易日即2026年1月21日起停牌,直至上交所在公告公司股票终止上市决定之日后5个交易日内对公司股票予以摘牌。

德邦股份在公告中提示,如本次终止上市事项未获得股东会审议通过,公司将向上交所申请股票自股东会决议公告之日(2026年1月30日)起复牌。本次终止上市事项最终能否通过相关审批尚存在不确定性,敬请广大投资者关注后续公告并注意投资风险。
德邦股份1月13日发布公告称,经间接控股股东宿迁京东卓风企业管理有限公司(以下简称“京东卓风”)提议,公司拟以股东会决议方式主动撤回A股股票在上海证券交易所的上市交易。德邦股份成为今年以来首家,也是2025年至今第8家选择主动退市的上市公司。
在宣布主动退市的同时,德邦股份为投资者提供了现金选择权,行权价定为19元/股,股权登记日为2026年2月6日,覆盖股份不超过19.99%,股权登记日为2026年2月6日。公司明确表示,后续无重大重组或重新上市计划。
公告提示,本次终止上市尚需经出席德邦股份股东会的全体股东所持有效表决权的三分之二以上通过,还须经出席德邦股份股东会的除单独或者合计持有公司5%以上股份的股东和公司董事、高级管理人员以外的其他股东所持有效表决权的三分之二以上通过。若股东会不能通过该议案,本次股东会的异议股东及其他股东将不能获得现金选择权。
为何退市?
根据公告,此次退市并非因经营困难,而是德邦股份与京东物流深化整合、履行同业竞争承诺的重要一步。京东物流在2022年要约收购德邦后承诺,五年内解决双方同业竞争问题。随着股权融合与业务协同推进,退市成为实现资源全面统筹的环节之一。
回顾此前,2022年7月,京东集团通过下属子公司京东卓风收购德邦控股的控制权,京东卓风持有德邦控股99.987%表决权,成为德邦控股的控股股东,同时成为德邦股份的间接控股股东。
本次间接收购完成后,京东卓风通过控股德邦控股间接拥有权益的德邦股份的股份比例超过德邦股份已发行股份的30%,从而触发全面要约收购义务。
当时的公告指出,为提高京东集团对下属物流业务板块的整合效率,要约收购以终止德邦股份的上市地位为目的。京东物流与德邦股份达成战略合作,双方将在快递快运、跨境、仓储与供应链等领域展开深度合作,并将继续保持品牌和团队独立运营。2022年9月,京东卓风出具承诺,自前次要约收购完成之日起五年内,通过具有可操作性的方式解决京东物流与德邦股份的同业竞争问题。
业绩方面,2025年前三季度,德邦股份实现营收302.70亿元,同比增长6.97%;但归母净利润亏损达2.77亿元,系自2018年上市以来首次在前三季度出现亏损。
对此,德邦股份解释,一是根据市场竞争情况,公司针对性地推进产品策略、调整价格方案;二是加强产品竞争力建设,加大人力、运力资源投入。
本次主动退市后,京东物流将与德邦股份进行整合。德邦股份在公告中表示,公司终止上市后,公司的资产、人员、业务将不会受到不利影响,仍保持独立的品牌及运营。德邦股份在保持既有业务优势的基础上,将更加充分地协同京东物流体系的业务资源,为客户带来更加全方位、一体化、个性化的物流服务体验,在构建现代化物流服务体系、服务国家战略中发挥更大的作用和价值。

